Specific Elements of AVR Architecture

AVR is an extension of the idea presented in Vegard Wollan and Alf-Egil Bogen's thesis. Together with Gaute Myklebust, they patented the architecture, and in 1996, Atmel Norway was established as the AVR microcontroller design center. In 2016, Microchip acquired Atmel.

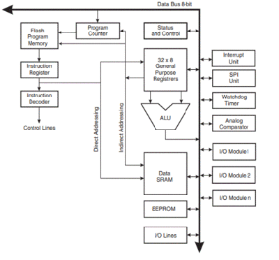
AVR architecture is a popular choice for microcontrollers due to its efficiency and versatility. Here are some specific elements that define the AVR architecture:

  • RISC Architecture: AVR microcontrollers are based on the RISC (Reduced Instruction Set Computing) architecture, which allows them to execute instructions in a single clock cycle. This results in high performance and low power consumption.
  • Harvard Architecture: AVR utilizes the Harvard architecture, which features separate memory spaces for program code and data. This separation allows simultaneous access to both memories, increasing processing speed.
  • On-chip Memory: AVR microcontrollers feature built-in flash memory for storing program code, as well as SRAM and EEPROM for data storage. This integration simplifies design and improves reliability.
  • General-purpose Registers: They contain 32 x 8-bit general-purpose registers, facilitating efficient data manipulation and quick access during operations.
  • Interrupts: AVR microcontrollers support internal and external interrupt sources.
  • Real Time Counter (RTC): Timer/Counter Type 2 (TC2) general-purpose, dual-channel, 8-bit timer/counter module. This timer/counter allows clocking from an external 32 kHz watch crystal
  • I/O Capabilities: AVR microcontrollers offer various programmable I/O lines, allowing flexible interfacing with external devices and peripherals.
  • Watchdog Timer: A programmable watchdog timer enhances system reliability by resetting the microcontroller in the event of software failure.
  • Clock Oscillator: The built-in RC oscillator provides the necessary clock signals for the microcontroller's operation.

Other Architectures: PIC

  • Manufacturer: Microchip Technology
  • Architecture: RISC
  • PIC16: 8-bit microcontrollers, various versions with different peripheral sets, low power consumption
  • PIC18: 8-bit microcontrollers with advanced features such as CAN FD
  • PIC32: 32-bit microcontrollers, high performance, wide range of applications

ESP8266/ESP32

  • Manufacturer: Espressif Systems
  • Architecture: Tensilica Xtensa (extended version based on RISC)
  • ESP8266: Single-core processor, 80 MHz (overclockable to 160 MHz), 32 KB RAM, 80 KB user RAM, Wi-Fi
  • ESP32: Dual-core processor, 240 MHz, 520 KB SRAM, Wi-Fi, Bluetooth, more GPIO

TI MSP430

  • Manufacturer: Texas Instruments
  • Architecture: RISC
  • MSP430: 16-bit microcontrollers, ultra-low power consumption, advanced analog peripherals, fast switching between modes
en/multiasm/piot/chapter_4_2.txt · Last modified: 2025/05/31 06:13 by marcin
CC Attribution-Share Alike 4.0 International
www.chimeric.de Valid CSS Driven by DokuWiki do yourself a favour and use a real browser - get firefox!! Recent changes RSS feed Valid XHTML 1.0